全部服务分类
  • 商标注册1专区

  • 申请商标专区

  • 商标套餐专区

  • 白酒商标转让专区

  • 商标转让专区

  • 版权登记专区

  • 城市商标注册专区

  • 中国商标转让专区

more

日本Betta否认授权 天猫国际店卖假货?

*截止 ,共有人阅读了本文。

推荐阅读:日本Betta否认授权,天猫国


  6月27日消息,近日有消费者爆料称,日本奶瓶品牌Doctor Betta母公司再次发声明,称天猫国际同名旗舰店没有获得授权,希望消费者从正规渠道购买。

日本Betta否认授权 天猫国际店卖假货?

  今年3月17日,Betta母公司已经发过声明。当时该公司称,在中国流通的部分所谓“DoctorBetta”奶瓶,并非Zoom-T所生产的正品,而是“类似品”。该类似品包装上所标记的“株式会社Betta”以及“株式会社Betta产销商品”与株式会社Zoom-TCo.,Ltd.无关。

  当时有媒体对比了双方的产品,发现非常相似。

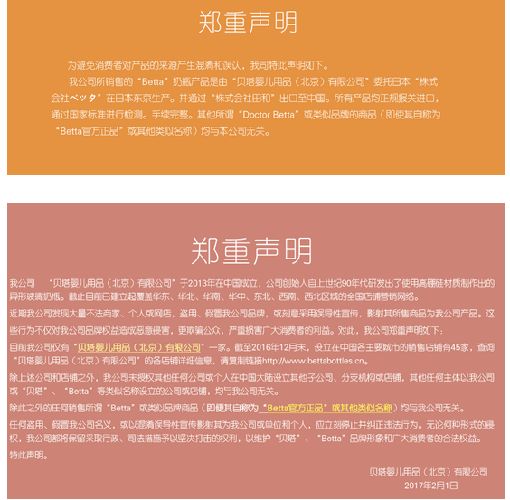
  而当网易科技到天猫Betta旗舰店页面发现,该店铺在首页挂出两份声明。声明中称,该公司所销售的”Betta”奶瓶产品是由“贝塔婴儿用品(北京)有限公司”委托日本“株式会社Betta”在日本东京生产,并通过“株式会社田和”出口至中国。所有产品均为正规报关进口,通过国家标准进行检测,手续完整。而“Doctor Betta”或类似品牌的商品均与其无关。

日本Betta否认授权 天猫国际店卖假货?

  虽然“贝塔婴儿用品(北京)有限公司”的声明看似言之凿凿,但外界看来,其注册商标仍不乏带有擦边球性质,希望利用市场上已打出口碑的企业影响力来吸引消费者,事实上市场上也确实存在不少类似误导消费者案例存在。

  据了解,“株式会社ZOOM.T”独自研发设计的“DOCTOR BETTA奶瓶”已经在日本持续生产和销售达20年以上,颇有口碑。

  早在2015年,Betta奶瓶曾在蜜芽网站也有过可观销量,日本厂商株式会社ZOOM.T于2015年9月18日在官方网站上用日本、英文和中文发出声明,称公司与蜜芽没有任何合同和贸易关系,这也曾一度让蜜芽陷入被动。

  一品标局为您提供商标免费查询、商标免费续展、商标注册申请、商标转让、商标买卖、专利代理、专利申请、版权登记等全方位知识产权服务,欢迎咨询。若想了解更多商标资讯都可以访问一品标局,一品标局为您提供免费商标查询,希望能帮助到各位。



上一篇:成都24人制售假冒保健品被判6个月至3年不等
下一篇:LV被注册为煮饭锅商标 法国公司起诉商评委胜诉


亿佰倍懂商标官方微信

欢迎关注亿佰倍懂

亿佰倍懂 微信号:K58158

热门TAGS


购买上海商标 商标复审 商标撤三答辩 商标驳回复审 国际商标驳回 知名商标转让 白酒商标网 19类商标转让 18类商标转让 17类商标转让 16类商标转让 15类商标转让 14类商标转让 13类商标转让 11类商标转让 12类商标转让 10类商标转让 9类商标转让 8类商标转让 7类商标转让 6类商标转让 5类商标转让 4类商标转让 3类商标转让 2类商标转让 1类商标转让 T恤商标转让 红酒商标转让 黄酒商标转让 水饺商标转让 糖果商标转让 闲置商标转让 商标购买网站 月饼商标转让 购买月饼商标 购买牛奶商标 牛奶商标转让 购买餐饮商标 餐饮商标转让 啤酒商标转让 购买啤酒商标 购买酒类品牌 酒类品牌转让 购买饮料商标 饮料商标转让 食品商标转让 购买食品商标 购买镀膜商标 镀膜商标转让 机油商标转让 购买机油商标 头枕商标转让 购买头枕商标 车衣商标转让 购买车衣商标 购买车贴商标 车贴商标转让 凉垫商标转让 睡袋商标转让 包子商标转让

联系方式

【商标网】
企业QQ:1728988888
手机: 18211558558
官方微信:K58158
广东(总部)北京(分部)深圳(分部)