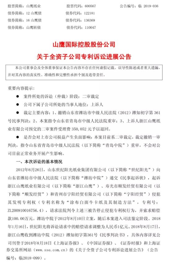
距今历时7年,一审被判赔 6,165.0435万元的造纸行业发明专利权专利案,近日又有了新的进展。4月10日,浙江山鹰纸业有限公司发布了“关于全资子公司专利诉讼进展公告”全文,公告显示,案件最新进展情况为山东高院撤销了山东省潍坊市中级人民法院(2012)潍知初字第361号民事判决,案件指令山东省青岛市中级人民法院重审。


IPRdaily消息:距今历时7年专利诉讼,一审被判赔 6,165.0435万元的造纸行业山东世纪阳光纸业集团有限公司与浙江山鹰纸业有限公司、寿光市顺发经贸有限公司和青州市宇阳经贸有限公司侵犯其发明专利权专利案,近日又有了新的进展。
4月10日,浙江山鹰纸业有限公司公开发布了“关于全资子公司专利诉讼进展公告”全文,公告显示,案件最新进展情况为
“浙江山鹰于2018年8月25日向山东省高级人民法院(以下简称“山东高院”)提起上诉,并于近日收到山东高院(2019)鲁民终11号《民事裁定书》,裁定如下:
1、撤销山东省潍坊市中级人民法院(2012)潍知初字第361号民事判决;
2、本案指令山东省青岛市中级人民法院重审;
3、上诉人浙江山鹰纸业有限公司预交的二审案件受理费350,052元予以退回。”
案件的基本情况:
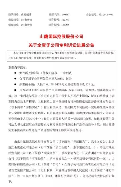
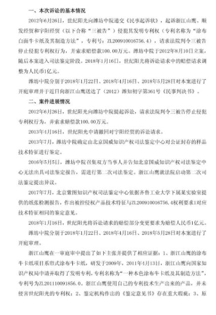
2012年6月26日,山东世纪阳光纸业集团有限公司(以下简称“世纪阳光”)向山东省潍坊市中级人民法院(以下简称“潍坊中院”)递交《民事起诉状》,起诉浙江山鹰纸业有限公司(以下简称“浙江山鹰”)、寿光市顺发经贸有限公司(以下简称“顺发经贸”)和青州市宇阳经贸有限公司(以下简称“宇阳经贸”)侵犯其发明专利权(专利名称为“涂布白面牛卡纸及其制造方法”,专利号:ZL200910016756.4),请求法院判令上述三被告停止侵犯专利权行为,并索求赔偿款100.00万元。
潍坊中院于2012年8月10日立案,随后本案进入司法鉴定阶段。
2018年1月16日,世纪阳光将诉讼请求中的赔偿请求调整为人民币1亿元。
2018年8月17日,浙江山鹰收到潍坊中院(2012)潍知初字第361号《民事判决书》,具体内容详见公司刊登于2018年8月18日《上海证券报》、《中国证券报》、《证券时报》和上海证券交易所网站(www.sse.com.cn)的《关于全资子公司专利诉讼进展公告》(公告编号:临2018-099)。
潍坊中院(2012)潍知初字第361号《民事判决书》一审判决如下:“
1、浙江山鹰、顺发经贸立即停止侵害涉案发明专利权的行为;
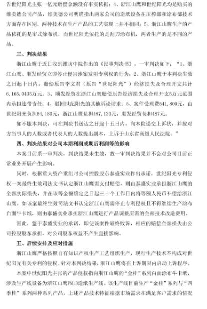
2、浙江山鹰于本判决生效 之日起十日内,赔偿原告李文君(原告“世纪阳光”)经济损失及合理开支共计 6,165.0435万元;
3、顺发经贸在浙江山鹰赔偿原告经济损失及合理开支5万元范围 内承担连带责任;
4、驳回世纪阳光的其他诉讼请求;
5、案件受理费541,800元,由 世纪阳光负担54,180元,浙江山鹰负担487,133元,顺发经贸负担487元。
附:一审判决有关的诉讼公告(全文)




来源:IPRdaily
编辑:王颖
便捷链接:一审判赔6165万元的“纸业
本文来源:网络?买卖商标注册授权入驻“天猫”“京东”“拼多多”“抖音头条”“商标百科”
版权说明:上述为转载或编者观点,不代表亿佰倍懂商标意见,不承当任何法律责任
亿佰倍懂商标官方微信
欢迎关注亿佰倍懂
微信号:K58158 热门TAGS
购买上海商标 商标复审 商标撤三答辩 商标驳回复审 国际商标驳回 知名商标转让 白酒商标网 19类商标转让 18类商标转让 17类商标转让 16类商标转让 15类商标转让 14类商标转让 13类商标转让 11类商标转让 12类商标转让 10类商标转让 9类商标转让 8类商标转让 7类商标转让 6类商标转让 5类商标转让 4类商标转让 3类商标转让 2类商标转让 1类商标转让 T恤商标转让 红酒商标转让 黄酒商标转让 水饺商标转让 糖果商标转让 闲置商标转让 商标购买网站 月饼商标转让 购买月饼商标 购买牛奶商标 牛奶商标转让 购买餐饮商标 餐饮商标转让 啤酒商标转让 购买啤酒商标 购买酒类品牌 酒类品牌转让 购买饮料商标 饮料商标转让 食品商标转让 购买食品商标 购买镀膜商标 镀膜商标转让 机油商标转让 购买机油商标 头枕商标转让 购买头枕商标 车衣商标转让 购买车衣商标 购买车贴商标 车贴商标转让 凉垫商标转让 睡袋商标转让 包子商标转让
联系方式
【商标网】
企业QQ:1728988888
手机: 18211558558
官方微信:K58158
广东(总部)北京(分部)深圳(分部)

*截止
,共有人阅读了本文。


40
加工服务