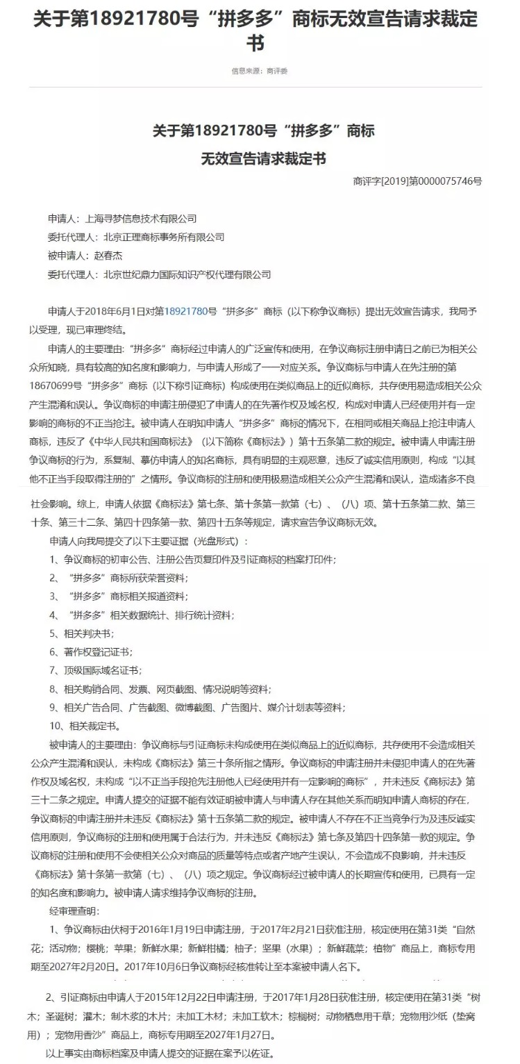
近日,一份“拼多多”商标无效宣告裁定书引起了大家的关注。在这份裁定中,上海寻梦信息技术有限公司向国家商标局提出对第18921780号“拼多多”商标的无效宣告请求,但是被国家商标局多处以“申请人的该项主张缺乏足够的事实依据”为由而裁定维持争议商标。
近日,一份“拼多多”商标无效宣告裁定书引起了大家的关注。在这份裁定中,上海寻梦信息技术有限公司(即“拼多多”电商平台所属公司,下称拼多多公司)向国家商标局提出对第18921780号“拼多多”商标(下称争议商标)的无效宣告请求,但是被国家商标局多处以“申请人的该项主张缺乏足够的事实依据”为由而裁定维持争议商标。
那么第18921780号被争议商标到底长什么样呢?让我们一起来看一看。

这么一看,该争议商标在大家眼里和“拼多多”商标完全一致。以目前拼多多现在电商巨头之一的地位来说,想要无效宣告掉一个与自己商标完全一样的商标并不是一件难事,那么为何该无效宣告却被局以“申请人的该项主张缺乏足够的事实依据”为由而裁定维持争议商标呢?接下来就让我们仔细看下这份无效宣告裁定书。
一、案情总览
2018年6月1日,申请人拼多多公司对第18921780号“拼多多”商标(即上述争议商标)提出无效宣告请求;2019年4月15日,该申请被国家商标局审理终结,裁定维持争议商标注册。




二、 案例分析
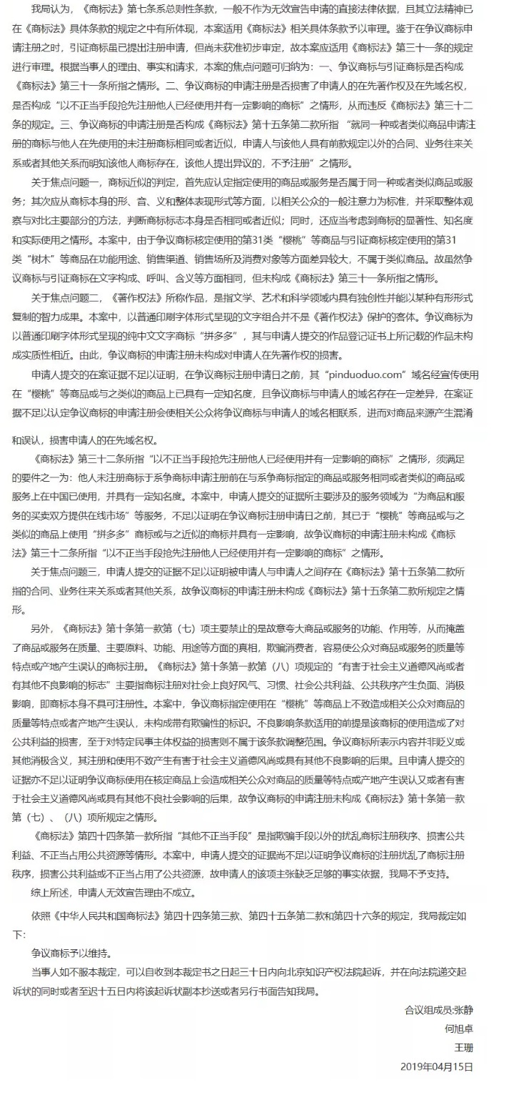
通过上述裁定书,我们可以分析出拼多多公司目前无效宣告失败的原因:
(一)拼多多公司的引证商标公告在后
在争议商标申请注册之时,引证商标虽已提出注册申请,但尚未获准初步审定,故本案应适用《商标法》第三十一条的规定进行审理。其次,争议商标虽然与引证商标在音、形、义上相似,但是商标近似判断还需要考虑指定使用的商品服务是否相同或类似、相关公众的注意力以及该商标的知名度、影响力等方面。
在本案中,争议商标核定使用的第31类“樱桃”等商品与引证商标核定使用的第31类“树木”,不属于类似商品。商标局因此判断争议商标并未构成《商标法》第三十一条的情形。
由此可知,即使两个商标在音形义上相似,但由于核定使用的商品或服务种类不相同或不相类似,也有可能各自获准注册。对于知名企业来说,如果自己的商标在其经营范围相关的商品或服务上遗漏注册而被他人抢注,之后该企业再通过自身影响力去无效宣告他人的抢注商标,并不一定能成功。 因此,对于知名企业来说,补全其经营范围相关的商品或服务的商标注册意义重大。
(二)争议商标申请注册并未损害拼多多在先著作权
在这里,我们需要了解,我国《著作权法》所保护的作品,是指文学、艺术和科学领域内具有独创性 并能以某种有形形式复制 的智力成果。一般来说,少数汉字的排列组合因为缺少独创性,并不能获得我国《著作权法》的保护。结合我国《著作权法》的相关规定和本案裁定书来看,拼多多公司获得版权保护的应当是“拼多多”的艺术字体形式或者设计的LOGO,其版权保护范围并不会及于“拼多多”的普通印刷字体,例如宋体、楷书等。
实际上,我国商标局在判断注册商标是否侵犯他人在先著作权时,并不会认为以普通印刷字体注册的商标 侵犯设计字体作品的版权 。正因为如此,商标局判断争议商标的申请注册未构成对申请人在先著作权的损害。
造成这种情况的原因,是我国《著作权法》和《商标法》对各自客体有着不同的保护范围。我国《著作权法》并不禁止相似作品的存在,即使是不同作者就同一题材创作的相似作品,只要作品的表达系独立完成并且具有独创性,应当认定作者各自享有独立著作权。而我国《商标法》对商标的保护范围及于相同商品或类似商品上的相同或近似商标,对驰名商标的保护范围扩大到不相同和不相类似的商品上。正是由于《著作权法》和《商标法》对各自客体采取不同的保护策略,才造成了上述情况。
但这并不意味着对作品进行版权登记毫无意义 ,上述情况只是由于个案的不适用。相反,进行作品版权登记有如下好处:
1.能帮助著作权人确定作品著作权的归属,避免在今后因为著作权归属的问题产生纠纷。享有著作权的重要前提之一,是必须拥有著作权,这样才能保护作品著作权的合法权益。
2.在发生著作权人被侵权需要证明自己的权利时,登记的事项可作为拥有著作权的初步证明。由于著作权自动产生的原则,为著作权人取得著作权提供了便利。
3.在进行软件版权交易,进行版权转让、许可使用等活动时,也需要《作品登记证书》作为权利证明,有利于作品,软件的许可、转让,有利于软件作品的传播和经济价值的实现。更有利于交易的顺利完成。
4.著作权登记同时还是软件产品登记的前提条件,登记计算机版权有利于产品在我国境内合法经营或销售该软件产品,并可以出版发行。
5. 可以享受国家税收优惠政策,是企业创新实力的表现,增强企业市场的有效竞争力。
(三)争议商标的申请注册并未损害拼多多公司在先域名权
关于域名权,商标局认定,拼多多公司提交的在案证据不足以证明在争议商标注册申请日之前,其“pinduoduo.com”域名经宣传使用在“樱桃”等商品或与之类似的商品上已具有一定知名度,且争议商标与申请人的域名存在一定差异。
造成这种情况的原因可能是拼多多公司在日常生产营销过程中并没有把“pinduoduo.com”的域名与“拼多多”商标联系起来使用,从而使得“pinduoduo.com”的域名不具有对特定商品指向性。因此,商标局判断争议商标的申请注册未构成对申请人在先域名权的损害。
从这点我们可以获得警醒,对于一些线上企业或者有线上产品布局的企业来说,在日常的生产经营过程中一定要注意将域名与自己的商标结合起来使用,使自己的域名与自己的品牌具有唯一指向性。例如,京东商城就十分注重将域名与自己的品牌上结合起来使用,在京东的网站上以及京东派送的商品上会大量出现京东的域名与商标,从而使得“JD.com”与自己商标具有唯一指向性,完善了自己的知识产权布局。
(四)拼多多公司主张被申请人属于《商标法》第三十二条“以不正当手段抢先注册他人已经使用并有一定影响的商标”不成立
《商标法》第三十二条的使用有一定的条件,即未注册商标须先于抢注商标在相同或类似商品上使用,且需要具有一定知名度。
本案中,拼多多公司提交的证据所指向的服务领域为“为商品和服务的买卖双方提供在线市场”,与抢注商标核定使用的商品服务并不相同或类似,其所提交证据并不足以证明其诉求。
(五)拼多多公司认为被申请人违反了《商标法》第十五条第二款的规定不成立
在这里,我们先了解一下《商标法》第十五条第二款的规定:“就同一种商品或者类似商品申请注册的商标与他人在先使用的未注册商标相同或者近似,申请人与该他人具有前款规定以外的合同、业务往来关系或者其他关系而明知他人商标存在,该他人提出异议的,不予注册”。
关于本条第二款的适用条件,《商标法释义》作出了如下解释:
1.申请人就同一种商品或者类似商品上申请注册的商标与他人在先使用的未注册商标相同或者近似;
2.申请人与该他人具有合同、业务往来关系或者其他关系而明知该他人商标存在。
至于上述适用条件(2)中提及的“其他关系”,在2017年《商标授权确权规定》中有着更进一步的明确解释 :“以下情形可以认定为商标法第十五条第二款中规定的‘其他关系 ’:
(1)商标申请人与在先使用人之间具有亲属关系;
(2)商标申请人与在先使用人之间具有劳动关系;
(3)商标申请人与在先使用人营业地址邻近;
(4)商标申请人与在先使用人曾就达成代理、代表关系进行过磋商,但未形成代理、代表关系;
(5)商标申请人与在先使用人曾就达成合同、业务往来关系进行过磋商,但未达成合同、业务往来关系。
回归本案,拼多多公司所提交的证据不足以证明被申请人与申请人之间存在《商标法》第十五条第二款所指的合同、业务往来关系或者其他关系,故商标局判定不构成《商标法》第十五条第二款所规定之情形。
三
案件思考
回顾整个裁定书,相较于法理,拼多多公司被裁定为“无效理由不成立”似乎更多是因为证据准备不足。在裁定书中也可以发现,“申请人提交的证据不足以证明”这段文字多处出现。这也给我们带来了一些启示:
首先,在进行商标无效宣告申请时,大量提交多而杂的证据并不一定有效,准确而简练的证据往往能一击制胜。
其次,对于企业来说,商标的保护不仅仅限于《商标法》,对版权、域名的保护同样可以加强对商标的保护。
最后,如果企业想要以后做大做强,尽量在一开始就完善自己的商标布局,在日后的使用中也要注意宣传和推广,尤其在本次《商标法》修改多次强调“商标实际使用”的情况下,商标使用日益重要。否则便可能会出现“拼多多”无效宣告失败的情况。
不过该裁定书并不代表拼多多公司的彻底失败,拼多多公司是否会向北京知识产权法院起诉,还须等待后续进展。
四
笔者建议
通过对“拼多多”商标无效宣告案裁定书的研究,针对裁定书中拼多多公司的一些问题,笔者给出如下建议:
(一)拼多多公司可以提交在争议商标申请前,自己已经在“樱桃”等商品上进行使用的证据。例如争议商标申请前拼多多公司销售带有“拼多多”商标的樱桃等商品的文件,以此证明自己的商标在先使用。同时,提交拼多多公司在被申请人所在地进行广告宣传、商品交易的证据,用以证明被申请人明知“拼多多”商标而抢先注册。
(二)拼多多公司可以提交在争议商标申请日前,其在“pinduoduo.com”上“樱桃”等商品的销售情况。例如“樱桃”商品销售量、销售地区、销售金额、用户数量等,用以证明其域名已经与“拼多多”和“樱桃”等商品具有一定程度的关联性。
(三)根据《商标授权确权规定》第十六条第二款对“申请人与该他人具有合同、业务往来关系或者其他关系而明知该他人商标存在”的解释来看,商标申请人与在先使用人营业地址邻近也可以认为存在其他关系。通过商标局官网检索,第18921780号“拼多多”商标的申请人伏柯营业地址主要位于四川省,因此拼多多公司可以提交争议商标申请前其在四川省各市进行经营销售的相关文件,用以证明其与被申请人之间存在“其他关系”。
五
结语
通过对上述裁定书的研究分析,我们可以看到商标无效宣告的复杂性。在商标无效宣告过程中,大公司、知名企业并不一定意味着成功,其无效宣告申请必须有坚实、有效的证据基础,否则便可能会像拼多多公司一样无效宣告失败。这便告诉我们,企业的商标布局必须扎实而全面,莫待亡羊再补牢。
来源: IPRdaily
作者: 殷蔚 彭斌慧 郑汝俊 安徽君威知识产权服务有限公司
便捷链接:“拼多多”商标无效宣告
本文来源:网络?买卖商标注册授权入驻“天猫”“京东”“拼多多”“抖音头条”“商标百科”
版权说明:上述为转载或编者观点,不代表亿佰倍懂商标意见,不承当任何法律责任
亿佰倍懂商标官方微信
欢迎关注亿佰倍懂
微信号:K58158 热门TAGS
购买上海商标 商标复审 商标撤三答辩 商标驳回复审 国际商标驳回 知名商标转让 白酒商标网 19类商标转让 18类商标转让 17类商标转让 16类商标转让 15类商标转让 14类商标转让 13类商标转让 11类商标转让 12类商标转让 10类商标转让 9类商标转让 8类商标转让 7类商标转让 6类商标转让 5类商标转让 4类商标转让 3类商标转让 2类商标转让 1类商标转让 T恤商标转让 红酒商标转让 黄酒商标转让 水饺商标转让 糖果商标转让 闲置商标转让 商标购买网站 月饼商标转让 购买月饼商标 购买牛奶商标 牛奶商标转让 购买餐饮商标 餐饮商标转让 啤酒商标转让 购买啤酒商标 购买酒类品牌 酒类品牌转让 购买饮料商标 饮料商标转让 食品商标转让 购买食品商标 购买镀膜商标 镀膜商标转让 机油商标转让 购买机油商标 头枕商标转让 购买头枕商标 车衣商标转让 购买车衣商标 购买车贴商标 车贴商标转让 凉垫商标转让 睡袋商标转让 包子商标转让
联系方式
【商标网】
企业QQ:1728988888
手机: 18211558558
官方微信:K58158
广东(总部)北京(分部)深圳(分部)

*截止
,共有人阅读了本文。


40
加工服务