2018年8月至12月期间,中华全国人协会发布6份了处分决定,对北京慕达星云知识产权代理事务所、北京汇信合知识产权代理有限公司、北京高沃律师事务所、郑州知己知识产权代理有限公司、北京超凡志成知识产权代理事务所、北京睿智保诚专利代理事务所在拓展业务过程中实施不正当竞争行为进行通报批评。
2018年8月至12月期间,中华全国专利代理协会发布了6份通报批评处分的决定,就不正当竞争的行为、伪造《个案申报表》的行为、编造专利申请文件的行为等给予通报批评处分。专利代理领域整顿力度空前,各专利代理机构及代理人应严格依法从事代理活动。
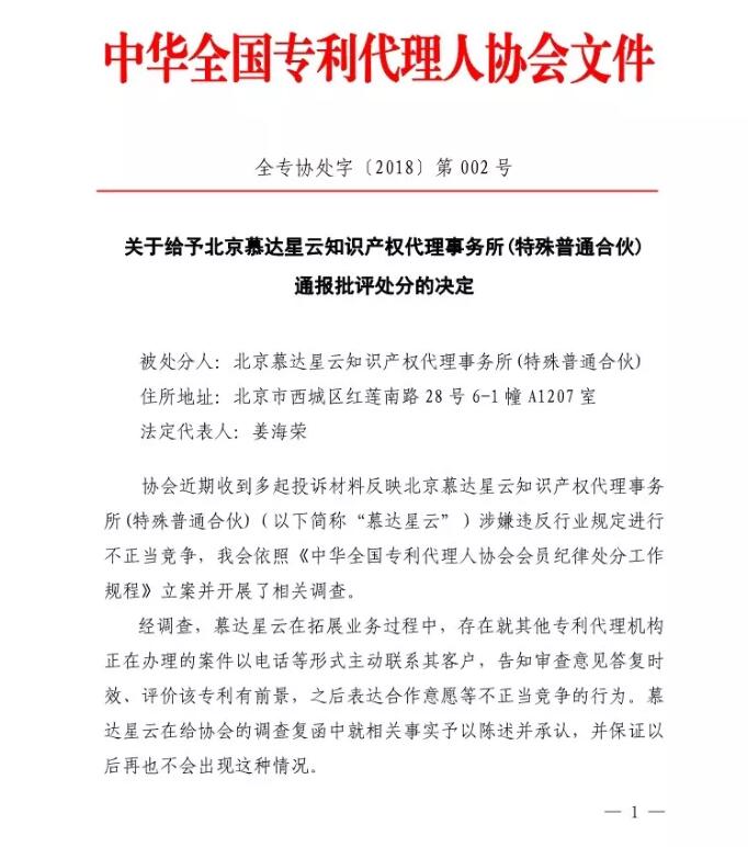
据悉,本次发文文号分别为“全专协处字{2018}第002号”、“全专协处字{2018}第003号”、“全专协处字{2018}第004号”、“全专协处字{2018}第005号”、“全专协处字{2018}第006号”“全专协处字{2018}第007号”。
下面附6则决定全文:
关于给予北京慕达星云知识产权代理事务所(特殊普通合伙)通报批评处分的决定


关于给予北京汇信合知识产权代理有限公司通报批评处分的决定


关于给予北京高沃律师事务所通报批评处分的决定


关于给予郑州知己知识产权代理有限公司及其法定代表人季发军通报批评处分的决定



关于给予北京超凡志成知识产权代理事务所(普通合伙)及其法定代表人李丙林通报批评处分的决定



关于给予北京睿智保诚专利代理事务所(普通合伙)及其法定代表人周新楣通报批评处分的决定


便捷链接:6家知识产权代理公司因不
本文来源:网络?买卖商标注册授权入驻“天猫”“京东”“拼多多”“抖音头条”“商标百科”
版权说明:上述为转载或编者观点,不代表亿佰倍懂商标意见,不承当任何法律责任
亿佰倍懂商标官方微信
欢迎关注亿佰倍懂
微信号:K58158 热门TAGS
购买上海商标 商标复审 商标撤三答辩 商标驳回复审 国际商标驳回 知名商标转让 白酒商标网 19类商标转让 18类商标转让 17类商标转让 16类商标转让 15类商标转让 14类商标转让 13类商标转让 11类商标转让 12类商标转让 10类商标转让 9类商标转让 8类商标转让 7类商标转让 6类商标转让 5类商标转让 4类商标转让 3类商标转让 2类商标转让 1类商标转让 T恤商标转让 红酒商标转让 黄酒商标转让 水饺商标转让 糖果商标转让 闲置商标转让 商标购买网站 月饼商标转让 购买月饼商标 购买牛奶商标 牛奶商标转让 购买餐饮商标 餐饮商标转让 啤酒商标转让 购买啤酒商标 购买酒类品牌 酒类品牌转让 购买饮料商标 饮料商标转让 食品商标转让 购买食品商标 购买镀膜商标 镀膜商标转让 机油商标转让 购买机油商标 头枕商标转让 购买头枕商标 车衣商标转让 购买车衣商标 购买车贴商标 车贴商标转让 凉垫商标转让 睡袋商标转让 包子商标转让
联系方式
【商标网】
企业QQ:1728988888
手机: 18211558558
官方微信:K58158
广东(总部)北京(分部)深圳(分部)

*截止
,共有人阅读了本文。


40
加工服务