全部服务分类
  • 商标注册1专区

  • 申请商标专区

  • 商标套餐专区

  • 白酒商标转让专区

  • 商标转让专区

  • 版权登记专区

  • 城市商标注册专区

  • 中国商标转让专区

more

“奔富酒园”商标案最新进展!

*截止 ,共有人阅读了本文。

推荐阅读:“奔富酒园”商标案最新


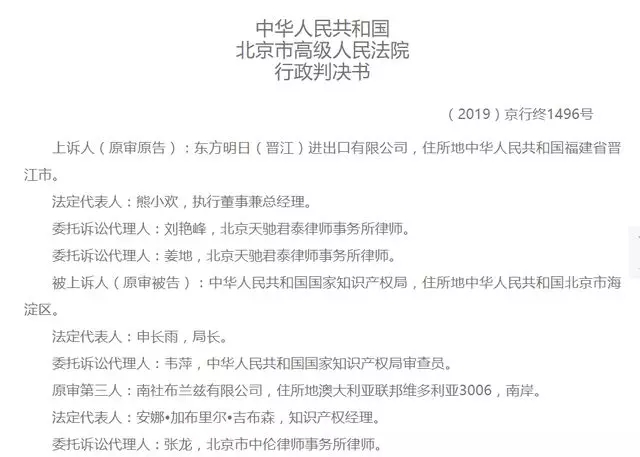
  旷日持久的“奔富”葡萄酒相关中文商标争夺战又现“反转”。北京市高级人民法院近期作出终审判决,东方明日(晋江)进出口有限公司(以下简称“东方明日”)注册的第11157214号“奔富酒园”商标的无效宣告裁定被撤销。如果喜欢一品知识产权的文章,可以关注一品知识产权网站 网,更多精彩的资讯等着您!

  2020年1月10日,“奔富酒园”商标无效宣告申请方澳大利亚富邑集团方面回应记者称,公司已向法院申请再审,目前尚无判决结果。另据富邑集团方面证实,东方明日关联方Rush Rich葡萄酒公司的出口执照已被澳大利亚当局吊销。

  “奔富酒园”商标无效裁定被撤销

  裁判文书显示,东方明日公司申请注册的第11157214号“奔富酒园”商标于2015年12月获得核准,核定使用商品为第33类的葡萄酒、白兰地、鸡尾酒、米酒等。2016年3月,富邑集团子公司南社布兰兹有限公司对“奔富酒园”商标提出无效宣告请求。

  2016年9月,原国家工商行政管理总局商标评审委员会(以下简称“原商评委”)以商标法规定的“以其他不正当手段取得注册”为由,作出了第11157214号“奔富酒园”商标无效裁定。

“奔富酒园”商标案最新进展!

  东方明日公司遂起诉原商评委,请求撤销被诉裁定,判令原商评委重新作出裁定。该案2016年11月由北京知识产权法院受理。

  东方明日公司在一审中诉称,“奔富酒园”葡萄酒在2016年4月至2017年6月期间销售量达240万瓶,“奔富”与南社布兰兹公司“PENFOLDS”商标不具有一一对应关系,“奔富酒园”商标经东方明日公司大量使用,已形成稳定的消费群体,其商标注册未违反商标法“以其他不正当手段取得注册”的规定。

  而南社布兰兹公司向北京知识产权法院提交了一系列证据,以证明东方明日公司及其关联公司存在恶意抢注商标行为,如申请注册与“PENFOLDS/奔富”品牌近似的诉争商标及“澳洲奔富酒园”等44件商标;与知名葡萄酒品牌“木桐酒庄”相近似的“木桐夫人MUTONGFUREN”等25件商标;与匈牙利著名红酒品牌“Kdarka”相近似的“KDARKA”商标等。

  2018年8月,北京知识产权法院作出一审行政判决,认为东方明日公司及其关联公司具有明显的复制、抄袭他人知名商标的主观故意,且存有大量囤积商标的行为,明显超出企业经营范围的正常需求,驳回原告东方明日公司的诉讼请求。

  东方明日公司不服,于2019年2月向北京市高级人民法院提起上诉。北京市高级人民法院认为,原审法院认定诉争商标的注册构成“明显的复制、抄袭他人知名商标”等情形与在案事实不符,对东方明日公司在原审诉讼中提交的大量商标使用证据未予认定亦有不当。

“奔富酒园”商标案最新进展!

  因此,北京市高级人民法院判决,撤销北京知识产权法院上述行政判决,撤销原商评委作出的《关于第11157214号“奔富酒园”商标无效宣告请求裁定书》,国家知识产权局就该“奔富酒园”商标的无效宣告请求重新作出裁定。

  2020年1月10日,富邑集团方面向新京报记者证实了上述消息,并称公司已向法院申请再审,目前尚无判决结果。

  “奔富”相关中文商标争夺激烈

  以往裁判文书显示,澳大利亚葡萄酒上市公司富邑集团的Penfolds葡萄酒早在1995年就进入中国市场。根据Penfolds的发音和“奔向富强”的寓意,富邑集团将“奔富”作为Penfolds对应中文名称。

“奔富酒园”商标案最新进展!

  2011年,富邑集团子公司南社布兰兹有限公司在中国内地注册“Penfolds”商标,核定使用商品为葡萄酒。同年,该公司在33类商品上申请注册“奔富”商标,但被驳回,2013年复审再被驳回。因不服原商评委的复审决定,南社布兰兹有限公司先后向北京市第一中级人民法院、北京市高级人民法院提起上诉,但均被驳回。

  2018年6月,最高人民法院判决撤销了上述法院判决和决定。2018年8月,原国家商标局对南社布兰兹有限公司申请注册的“奔富”商标予以初步审定公告。而自2014年3月起,易富贸易公司取得了南社布兰兹有限公司在中国的商标独占使用权。

  另一方面,东方明日及其子公司奔富国际贸易股份有限公司(以下简称“奔富贸易公司”)等,也在积极申请注册“奔富”相关中文商标。2014年7月,东方明日注册了“奔富庄园”商标,此后又于2015年12月注册了“奔富酒园”商标。2018年3月,案外人曾某某获得“奔富”商标,核定使用服务项目为第35类的进出口代理、替他人推销等,并在同年4月授权奔富贸易公司对该商标采取维权行为。

  除了针对前述“奔富酒园”的无效宣告请求纠纷之外,此后,南社布兰兹有限公司又以无正当理由连续三年不使用为由,申请撤销曾某某获得的“奔富”商标。2017年12月,原国家商标局撤销了该“奔富”商标。

  Rush Rich公司被吊销出口执照

  公开资料显示,富邑集团旗下拥有包括Penfolds、Wolf Blass等数十个知名葡萄酒品牌。其中Penfolds酒庄拥有超过170年的历史,Penfolds葡萄酒也被称为“澳大利亚红酒的象征”。

  而奔富贸易公司成立于2016年,其股东东方明日成立于2010年。在“奔富酒园”的官方介绍中,奔富贸易公司目前是澳洲新兴葡萄酒集团R&R WINERY系列产品在中国的官方品牌运营机构。

  2019年4月,富邑集团与奔富贸易公司曾围绕“侵权”问题公开发声。富邑集团当时在官方微信公众号发文称,奔富贸易公司及其关联方东方明日在宣传“奔富酒园”葡萄酒时,使用“澳大利亚最著名最大的葡萄酒园”“澳大利亚红酒的象征”等行为,构成虚假宣传,被法院判决赔偿富邑集团经济损失140万元和60万元合理支出。

“奔富酒园”商标案最新进展!

  奔富贸易公司则在官方微信公众号发表声明称,该案仅与其经营活动中发布的一些信息是否得当有关,并不涉及“奔富酒园”及“奔富”等商标的使用权,并称各经销商业务和公司的销售业务不会受到任何影响。

  尽管奔富公司认为此案与商标使用权无关,但富邑集团方面代理律所中伦律所方面表示,“本案背景复杂,与众多案件关联,既涉及相关商标授权确权案件,又与富邑集团在澳大利亚对被告侵权行为采取的法律行动密切相关。”

  实际上,2018年2月,富邑集团就曾发表声明称,已向澳大利亚联邦法院提起法律诉讼,“起诉仿冒葡萄酒公司Rush Rich(奔富贸易公司经独家授权许可经营的品牌)在澳大利亚实施的针对富邑集团标志性品牌Penfolds的一系列侵权行为”,包括其误导性使用“奔富”商标(Penfolds品牌的中文译名)。

  据富邑集团方面向记者证实,在澳大利亚的这次侵权诉讼中,Rush Rich方面除被判赔富邑集团经济损失外,还被澳大利亚当局吊销了葡萄酒的出口执照,“现在奔富贸易公司在国内卖的葡萄酒,都是从澳大利亚进口散装酒,再在国内拼装的。”

  1月10日,记者按照工商资料中的联系方式致电奔富贸易公司,截至发稿时还尚未取得联系。图片来源 官方微信、裁判文书、商标信息截图

  来源:新京报网

  记者:郭铁


上一篇:sbjcnipa.govcn中国商标网下载登录地址
下一篇:“吉列锋速3”商标案二审有果


亿佰倍懂商标官方微信

欢迎关注亿佰倍懂

亿佰倍懂 微信号:K58158

热门TAGS


购买上海商标 商标复审 商标撤三答辩 商标驳回复审 国际商标驳回 知名商标转让 白酒商标网 19类商标转让 18类商标转让 17类商标转让 16类商标转让 15类商标转让 14类商标转让 13类商标转让 11类商标转让 12类商标转让 10类商标转让 9类商标转让 8类商标转让 7类商标转让 6类商标转让 5类商标转让 4类商标转让 3类商标转让 2类商标转让 1类商标转让 T恤商标转让 红酒商标转让 黄酒商标转让 水饺商标转让 糖果商标转让 闲置商标转让 商标购买网站 月饼商标转让 购买月饼商标 购买牛奶商标 牛奶商标转让 购买餐饮商标 餐饮商标转让 啤酒商标转让 购买啤酒商标 购买酒类品牌 酒类品牌转让 购买饮料商标 饮料商标转让 食品商标转让 购买食品商标 购买镀膜商标 镀膜商标转让 机油商标转让 购买机油商标 头枕商标转让 购买头枕商标 车衣商标转让 购买车衣商标 购买车贴商标 车贴商标转让 凉垫商标转让 睡袋商标转让 包子商标转让

联系方式

【商标网】
企业QQ:1728988888
手机: 18211558558
官方微信:K58158
广东(总部)北京(分部)深圳(分部)