最近,大掌柜相继介绍了港澳台商标注册、日本商标注册等国际商标注册的一些干货小知识。相信细心的朋友都看了吧?就在昨晚,有朋友想做亚马逊跨境电商的业务,于是问大掌柜,该如何做,成功率如何?其实大家都知道,美国商标保护政策是非常完善的。它不仅可以阻止商标侵权商品进入美国市场,又可以遏制商标抢注的违法行为。因此,美国商标注册对于想做跨境电商的卖家来说有着重要意义。如果你到美国商标局网站进行个人美国商标注册,其实只需要花费225美金,也就是1500块钱。下面,大掌柜就和大家聊一下美国商标注册的概况以及一些注意事项。

美国商标注册概况:
美国商标注册通常需要15-18个月,美国商标注册的费用包含费用:官费、代理费、文件费、常规杂费。美国商标有效期和中国一样都是10年。根据美国商标注册的种类分为:商品商标、服务商标、集体商标、证明商标;
美国商标注册所需材料: 1.申请人名称及地址; 2.申请商品或服务项目; 3.商标图样; 在美国,能用作商标的范围十分广泛,商标可由人们在商业中使用或打算使用的用来表示或识别其商品与其他商品以及表示商品来源的文字、名称、符号、图形或其他组合构成;
材料细分下来就是:
1、提交申请人的姓名、地址、国籍;
2提供商标的中文或外文名称,如客户的商标未曾在美国当地使用过, 则须准备“使用意向证明书”;
3、提供20份清晰商标图样(2*2/8*8);
4、黑白商标图样8个(彩色或灰黑不可);
5、所申请的商品或服务类别;
6、填写申请表1份,申请表必须由申请人签署或由代理人签署;
7、基于已在美国使用的,提供最早在美国使用的日期;一件能显示商标在美国使用的任何样本。
8、基于意向使用的,待申请批准后六个月内提交使用说明书
9、基于本国注册为基础,提交本国注册当局出具的本国注册证明文件,申请人身份证/公司执照复印件。
10、每份申请还需附实用标签10张,特殊情况不能提供实用标签的,可以用商品或其外包装的照片代替,但需突出商标部分。
官方回执:3周 美国商标使用规定:连续不使用撤销的时间为2年,因此要注意保存美国商标使用的证据,以防被撤销。此外,美国商标期满前一年的时间为商标续展期,错过商标续展期限,商标期满之后还有半年的商标宽展期。
美国商标注册流程:
1、美国商标注册申请提交
2、美国商标注册审查 USPTO的审查官将对申请注册的标志进行审查看它是否符合法律的规定,是否与已注册的商标有冲突,并决定其能否注册。
3、美国商标注册审查意见阶段
如不能注册,审查员会发函给申请人说明具体出现的技术或者程序上的问题,申请人必须在收到信后六个月内进行答辩,否则被认为放弃申请。如果申请材料只需要做些小的改动,审查官会电话或者E-mail给申请人确定改动事宜。如果申请人的答辩不能通过,审查官将发出最终驳回。申请人对最终驳回不服的,可以向USPTO下设的行政审判庭,即商标审判上诉委员会进行上诉。
4、美国商标注册公告阶段
如果审查官对申请注册的标志没有异议或者申请人答辩成功,该标志即会被印制在USPTO的商标公告上(每周一期)。同时,USPTO将给申请人发出通知告之其公告日期。此后30天内,任何第三方可以提出反对注册意见或者要求延长第三方提出反对的时间。该反对审判由USPTO下设的行政审判法庭,即商标审判上诉委员会主持。如果公告后没有人提出反对意见或者申请人在反对审判中获胜,申请将进入注册程序。
5、美国商标注册登记阶段
在商标公告3个月后,没有收到任何反对申请,商标局便会核准注册。
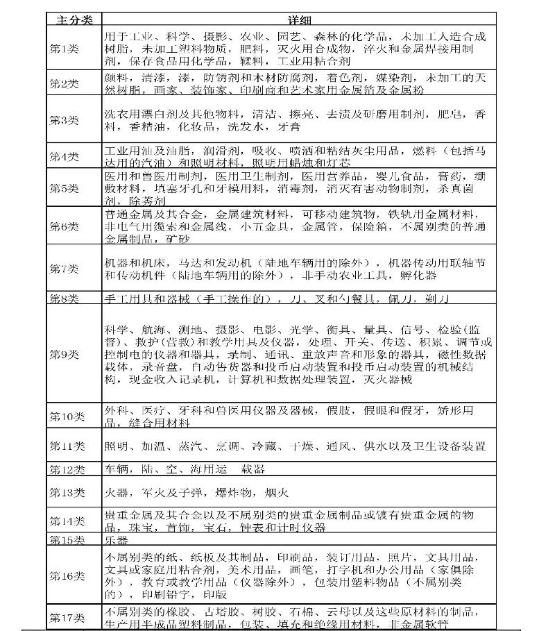
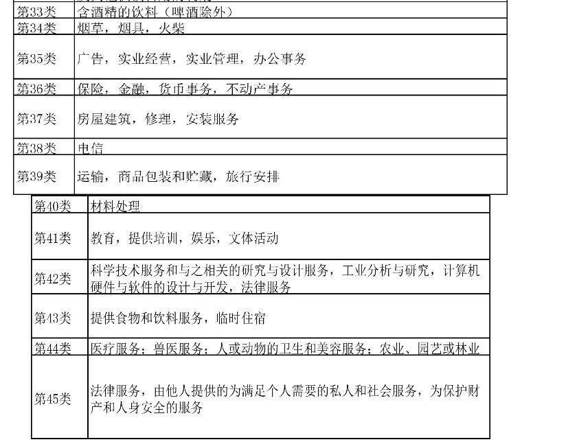
美国商标注册分类表如下:



以上就是一品标局为您介绍的美国商标注册的相关内容。
大家都在看:
便捷链接:标局大讲堂:详解美国商
本文来源:网络?买卖商标注册授权入驻“天猫”“京东”“拼多多”“抖音头条”“商标百科”
版权说明:上述为转载或编者观点,不代表亿佰倍懂商标意见,不承当任何法律责任
亿佰倍懂商标官方微信
欢迎关注亿佰倍懂
微信号:K58158 热门TAGS
购买上海商标 商标复审 商标撤三答辩 商标驳回复审 国际商标驳回 知名商标转让 白酒商标网 19类商标转让 18类商标转让 17类商标转让 16类商标转让 15类商标转让 14类商标转让 13类商标转让 11类商标转让 12类商标转让 10类商标转让 9类商标转让 8类商标转让 7类商标转让 6类商标转让 5类商标转让 4类商标转让 3类商标转让 2类商标转让 1类商标转让 T恤商标转让 红酒商标转让 黄酒商标转让 水饺商标转让 糖果商标转让 闲置商标转让 商标购买网站 月饼商标转让 购买月饼商标 购买牛奶商标 牛奶商标转让 购买餐饮商标 餐饮商标转让 啤酒商标转让 购买啤酒商标 购买酒类品牌 酒类品牌转让 购买饮料商标 饮料商标转让 食品商标转让 购买食品商标 购买镀膜商标 镀膜商标转让 机油商标转让 购买机油商标 头枕商标转让 购买头枕商标 车衣商标转让 购买车衣商标 购买车贴商标 车贴商标转让 凉垫商标转让 睡袋商标转让 包子商标转让
联系方式
【商标网】
企业QQ:1728988888
手机: 18211558558
官方微信:K58158
广东(总部)北京(分部)深圳(分部)

*截止
,共有人阅读了本文。


40
加工服务