New Balance是美国知名的运动品牌,在国内一般被叫作新百伦,纽巴伦等。本次案件中,New Balance起诉了几家的公司和个人。
原告:新百伦贸易(中国)有限公司
被告:深圳市新平衡运动体育用品有限公司等多名被告
苏州中级人民法院作出了一审判决,判决被告立即停止侵犯“NB”、“NEW BALANCE”注册商标专用权的行为及人民币1000万元的赔偿。

案件中,深圳市新平衡有限公司为了蹭名牌可谓煞费苦心,不仅自己的标识为New Boom,在官网宣传和实际使用中,频繁提到New Balance,刻意将New Balance与自己的品牌联系起来,使得公众产生误解,导致不少人买了假鞋,还以为New Boom是New Balance在国内的授权方。
为了提高自己的可信度,被告在美国注册了一家叫“USA NEW BAI LUN”的公司,并将公司名称翻译为美国新百伦。在美国用拼音注册公司,再翻译成中文,回到国内自己给自己授权...能想到这种方式的也是个人才。

New balance此次在官司中获胜,获赔1000万,可以说是保护商标的一大胜利。但其实在过去,New balance不仅没能维权,还被判赔偿9800万。
一、丢了中文名,还赔款近一亿
如果常去New Balance的官网,会发现,整个官网没有一处用到中文译名“新百伦”或是“纽巴伦”。

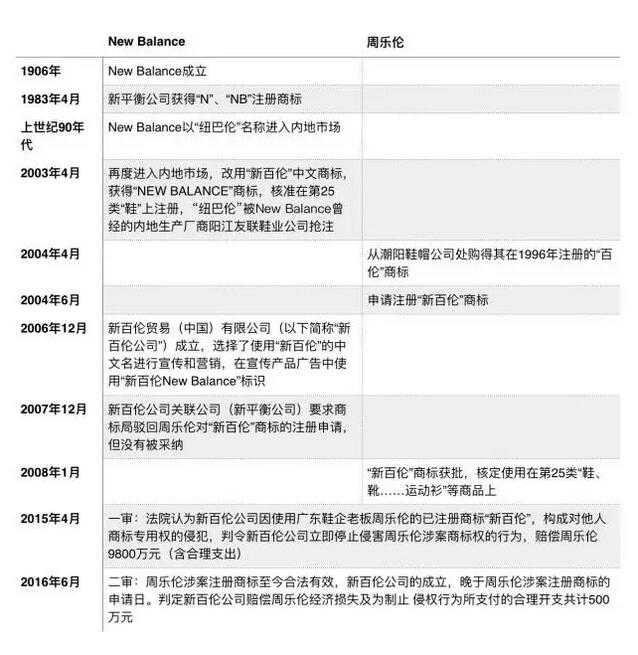
一般来说,洋品牌在进入中国市场后,首要任务就是为自己取一个朗朗上口的中文名,通常是音译,例如阿迪达斯,耐克等。但是New Balance却没有,原因是“新百伦”这个名字并不属于他们。而是一个叫周乐伦的广东商人的。
周乐伦是广州人,也是“百伦”、“新百伦”注册商标的专用权人。其中,“百伦”注册商标核定使用在第25类“服装,鞋,帽,袜”等商品上,于1996年8月21日获准注册,该商标于2004年4月经核准转让给周乐伦。“新百伦”注册商标也核定使用在第25类商品上,周乐伦于2008年1月获准注册该商标。
同时,周乐伦还设立了企业,生产以“百伦”、“新百伦”为商标的男鞋产品,并在大型商场设有销售专柜。
2013年7月,周乐伦以New Balance公司侵害了其“百伦”、“新百伦”注册商标权为由,请求法院判令后者立即停止侵权行为,并要求分别赔偿经济损失9800万元。而这一诉求得到了支持。
2015年4月29日,广州市中级人民法院作出一审判决,判令新百伦公司立即停止侵害周乐伦涉案商标权的行为,赔偿周乐伦9800万元。这一判决是基于,从法院得到的被告财务证据来看,其在侵权期间的经营获利高达近2亿元。
因此,NewBalance要为它在中国市场所犯下的失误付出沉重代价。
新百伦公司不服一审判决,向广东高院提起上诉。但二审也让新百伦失望,判决认为周乐伦涉案注册商标至今合法有效,但将赔偿金额大幅下调至500万元。

在这起案件中,原告周乐伦诉称,被告新百伦贸易(中国)有限公司在销售过程中,把“新百伦”作为商标标识使用,在网店中也以“新百伦NewBalance”来标识产品,在专卖店所出具的购物小票中标识“感谢您购买新百伦产品”,导致大量消费者和经营者误认为“新百伦”商标就是被告新百伦公司产品的中文商标。
原告据此认为,被告的行为割裂了作为商标权人的原告和“新百伦”注册商标之间的特定联系,抑制了原告建立和拓展“百伦”、“新百伦”商标价值的空间,构成商标侵权。
这也是广州中院有史以来,判赔侵权额度最高的知产案件。
二、并非首次丢掉商标
实际上,对于中国商标被“抢注”一事,NewBalance并非没有反应。早在2007年底,这家公司就向商标局提出过异议,认为广东企业的“新百伦”商标涉嫌抄袭和模仿,并要求驳回对方的商标申请。不过,最终法院以NewBalance的中文意译为“新平衡”为由,裁定异议不成立。 但这个“闭门羹”并没有让NewBalance放弃“新百伦”这个中文名,此后还在各类宣传以及网店中使用该名字。随后几年,作为全球四大跑鞋品牌之一,NewBalance在中国运动鞋消费市场上快速火了起来。 这也是法院判罚那么重的理由之一,即明知“新百伦”已经有人注册,却还是持续使用该商标。 除了“新百伦”这个译名,其实还有一个名字叫做“纽巴伦” 上世纪90年代,NewBalance就已经进入中国。用的就是“纽巴伦”译名。而这个名字是NewBalance在中国大陆地区的独家代理商所使用的中文名称。
但后来,这家代理商私自扩大产量,生产了大批质量差、便宜、印有“N”字样的复古鞋,获得了巨额利润,还抢注了“纽巴伦”的商标。结果可想而知,NewBalance以代理商严重违反了经销商规则的名义取消了这家公司的独家代理权,同时也退出了中国内地市场。
直到2003年,NewBalance重返中国内地,成立公司自己经营,用的则是“新百伦”之名。也就有了被判9800万赔偿的案件。
NewBalance公司几乎可以说是在同一个问题上绊倒两次,作为知名的企业,实在不应该。
四、罕见胜利
自从在中文名上两次折戟,付出惨痛代价后。NewBalance公司似乎彻底放弃中文名,专著于维护和宣传自己的英文名。
2017年4月24日,苏州中级法院对5家公司进行罚款,这五家公司多次使用“New boom”商标,NewBoom牌运动鞋最为突出的特点就是擅自使用了NewBalance运动鞋装潢中最具识别性的部分,即“运动鞋两侧‘N’字母标识”这一装潢。
法院在2016年底作出判决,禁止他们继续出售带有“斜体N”标志的鞋子,但它们违反了这一禁令,法院将对它们罚款25万美元。New Balance公司也会因此收到赔偿。
同时,New Balance公司也在起诉“NewBarlun”和“NewBunren”商标侵权。
五、商标转让是一个出路
由于中国商标注册的一项原则是“先到先得”,许多洋品牌,甚至是外国总统都在商标问题上吃了哑巴亏。
洋品牌想要彻底打开中国市场,中文译名带来的好处还是显而易见的。如今市场以“新百伦”的中文名,泛滥着各种各样的N字鞋,对NewBalance公司造成的伤害不可小觑。
其实,考虑到NewBalance公司的企业实力,与其通过无止境的诉讼,有可能还会遭遇法律法规上的水土不服。不如退而求其次,寻求商标转让,从而继续使用“新百伦”、“纽巴伦”等商标,所能带来的商业利润绝对高于商标转让的费用,也能更好的在市场上进行维权斗争。
上一篇:株洲商标注册_浅谈地理标志商标
下一篇:11项美国商标注册必备材料
便捷链接:曾丢了商标又赔偿9800万,
本文来源:网络?买卖商标注册授权入驻“天猫”“京东”“拼多多”“抖音头条”“商标百科”
版权说明:上述为转载或编者观点,不代表亿佰倍懂商标意见,不承当任何法律责任
亿佰倍懂商标官方微信
欢迎关注亿佰倍懂
微信号:K58158 热门TAGS
购买上海商标 商标复审 商标撤三答辩 商标驳回复审 国际商标驳回 知名商标转让 白酒商标网 19类商标转让 18类商标转让 17类商标转让 16类商标转让 15类商标转让 14类商标转让 13类商标转让 11类商标转让 12类商标转让 10类商标转让 9类商标转让 8类商标转让 7类商标转让 6类商标转让 5类商标转让 4类商标转让 3类商标转让 2类商标转让 1类商标转让 T恤商标转让 红酒商标转让 黄酒商标转让 水饺商标转让 糖果商标转让 闲置商标转让 商标购买网站 月饼商标转让 购买月饼商标 购买牛奶商标 牛奶商标转让 购买餐饮商标 餐饮商标转让 啤酒商标转让 购买啤酒商标 购买酒类品牌 酒类品牌转让 购买饮料商标 饮料商标转让 食品商标转让 购买食品商标 购买镀膜商标 镀膜商标转让 机油商标转让 购买机油商标 头枕商标转让 购买头枕商标 车衣商标转让 购买车衣商标 购买车贴商标 车贴商标转让 凉垫商标转让 睡袋商标转让 包子商标转让
联系方式
【商标网】
企业QQ:1728988888
手机: 18211558558
官方微信:K58158
广东(总部)北京(分部)深圳(分部)

*截止
,共有人阅读了本文。


40
加工服务