全部服务分类
  • 商标注册1专区

  • 申请商标专区

  • 商标套餐专区

  • 白酒商标转让专区

  • 商标转让专区

  • 版权登记专区

  • 城市商标注册专区

  • 中国商标转让专区

more

商标维护费用(商标注册后期使用有费用吗)

*截止 ,共有人阅读了本文。

推荐阅读:商标,维护,费用,商标注册,后期,使用,有,吗,


核心提示:商标注册后期使用有费用吗

小编为大家收集整理TAG【商标注册后期使用有费用吗】的相关数据,网友关注的商标注册后期使用有费用吗标签,提供更多可参考资料,包括但不限于商标注册后期使用有费用吗相关的图文选集

1、最近30天内网友在关注【#商标注册后期使用有费用吗#新闻报道汇总,日前,的相关内容时,访问最多的图文热点内容请点击这里查看!在浏览或检索商标注册后期使用有费用吗相关信息时,关注度较高的50个站内链接请点此查看。亿佰倍懂商标的编辑个人员在整理信息时为了方便查阅给对应链接做了编号,编号顺序不代表相关度排名。跟关键词:商标注册后期使用有费用吗相关性不大,但在最近10小时内被大量检索并关注的话题。

当日开始时间
 
 
2、想了解跟商标注册后期使用有费用吗相关的更多信息,可以借助更多垂直领域的搜索工具:微信搜索新闻搜索视频搜索词典检索问答搜学术检索企业查询

 

商标注册后期使用有费用吗简介 【本地】



点击在线客服




 
 

直达#百度热点:商标注册后期使用有费用吗#热点

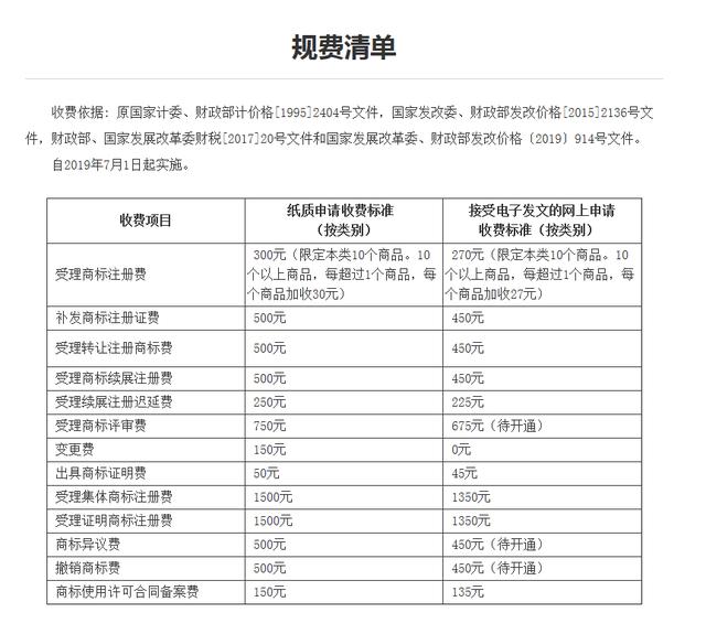
商标申请成功以后有效期是10年,到期的时候做商标续展就可以.办理申请的三个步骤(一)准备申请书件应提交的申请书件为:(1)《商标续展注册申请书》(2)

商标维护费用(商标注册后期使用有费用吗)

注册要花2000元10年后续费不需要维护费

商标维护费用(商标注册后期使用有费用吗)

墨典商标提示你:商标有效期十年,这十年中无任何费用.到期后要申请续展的,才只要支付规费!

商标维护费用(商标注册后期使用有费用吗)

申请准备办理提供商标注册证明申请的,应提交以下书件:1、每申请提供1件注册商标的注册证明,提交提供商标注册证明申请书1份;2、直接到商标注册大厅办理的,

商标维护费用(商标注册后期使用有费用吗)

关于商标权的许可使用费,原则上由双方当事人协商确定.常见的有这样几种计算方法:1、根据产品售价的百分比计算,通常为1%-5%;2、根据产品利润率计算;3、根据

商标维护费用(商标注册后期使用有费用吗)

商标申请途径:可以自己亲自到商标局注册大厅(北京)办理,也可以委托商标代理机构办理.申请所需资料:1、需商标图样;2、注册商标所要使用的商品或服务范围;

商标维护费用(商标注册后期使用有费用吗)

什么是品牌维护费?品牌维护费是加盟商取得某一连锁体系单店经营权的必要投资在签约当时即必须给付,相对总部也要提供开店经营管理的支援与协助,加盟商从此被授予该店品牌的使用权.让加盟商可以用加盟总部的形象、品牌、声誉等,在商业的消费市场上,招揽消费者前往消费.而且加盟商在创业之前,加盟总部也会先将本身的know-how、经营方案…等经验,教授给加盟商并且协助创业与经营,双方都必须签订加盟合约,以达到事业之获利为共同的合作目标,而加盟总部则可因不同的加盟性质而向加盟商收取相应的费用.

商标维护费用(商标注册后期使用有费用吗)

商标申请注册一、商标注册所需资料:1、以个人名义申请:申请人身份证复印件一份;个体工商户营业执照一份(负责人为商标申请人本人,经营范围与申请商标所选的

商标维护费用(商标注册后期使用有费用吗)

“营改增”后,技术转让服务、文化创意服务实际覆盖了原营业税征收范围中“转让无形资产”税目中除“转让土地使用权”和“转让自然资源使用权”以外的转让专利权、商标权、商誉、著作权和非专利技术.那么,根据《应税服务范围注释》的规定,结合原营业税税目注释的规定,商标转让包括商标所有权与使用权的转让行为.因此,母公司取得的商标使用费应缴纳增值税.

商标维护费用(商标注册后期使用有费用吗)

商标注册申请程序:1、查询:查询所要注册商标中包含的中文和英文及图形.由我所根据申请人要求,在全国范围内查询有无相同或近似商标已注册在先.2、查询方式:

商标注册后期使用有费用吗剩余:2000

 

回复列表
默认   热门   正序   倒序


上一篇:北京注册查询(个人如何注册服装商标)
下一篇:查询销量(商标查询销量排行)


亿佰倍懂商标官方微信

欢迎关注亿佰倍懂

亿佰倍懂 微信号:K58158

热门TAGS


33类纯图形商标 33类商标出售 肇庆二手车网 最穷的国家 十大恐怖鱼 世界最美公主 世界第一巨蛇 十大毒蝴蝶 十大最强恐龙 十大不明生物 8个字感动情话 美团外卖崩了 商标查询 {key} Lisa新冠康复 白酒商标申请 白酒品牌转让 国家宪法日 雪佛兰6万的车 轰炸电话软件 解压缩全能王 office2010激活 向日葵绿色版 2021的最后1个月 市场监管总局 徐州地铁停运 吴京恭喜吴京 疫情举报电话 买33类白酒商标 商标查询app 商标转让网 商标续展费用 商标如何续展 商标转让 今日小雪 今天是记者节 EDG夺得S11冠军 #梦见狮子# 啤酒商标转让 烟酒商标转让 酒类商标名 求购白酒商标 酒水商标转让 酒商标买卖 酒商标转让 成人在线观看 美女人体艺术 抖音怎么赚钱 毒液2下载 #戏儒人生# 抖音崩了 b612怎么换发型 微信强提醒 网店怎么开 酒名商标 EDG晋级S11决赛 金嗓子将退市 反贪风暴5 电影 王者回归 电影 爱情神话 电影

联系方式

【商标网】
企业QQ:1728988888
手机: 18211558558
官方微信:K58158
广东(总部)北京(分部)深圳(分部)