全部服务分类
  • 商标注册1专区

  • 申请商标专区

  • 商标套餐专区

  • 白酒商标转让专区

  • 商标转让专区

  • 版权登记专区

  • 城市商标注册专区

  • 中国商标转让专区

more

商标交易哪个平台靠谱

*截止 ,共有人阅读了本文。

推荐阅读:商标交易哪个平台靠谱


核心提示:商标交易网站哪个好 

小编为大家收集整理TAG【商标交易网站哪个好 】的相关数据,网友关注的商标交易网站哪个好 标签,提供更多可参考资料 […] ...包括但不限于商标交易网站哪个好 相关的图文选集。

 

1、最近30天内网友在关注【#商标交易网站哪个好#新闻报道汇总,日前,的相关内容时,访问最多的图文热点内容请点击这里查看!在浏览或检索商标交易网站哪个好相关信息时,关注度较高的50个站内链接请点此查看。亿佰倍懂商标的编辑个人员在整理信息时为了方便查阅给对应链接做了编号,编号顺序不代表相关度排名。跟关键词:商标交易网站哪个好相关性不大,但在最近10小时内被大量检索并关注的话题。

当日开始时间

 

2、想了解跟商标交易网站哪个好 相关的更多信息,可以借助更多垂直领域的搜索工具:微信搜索新闻搜索视频搜索词典检索问答搜学术检索企业查询

商标交易网站哪个好 简介【本地】



点击在线客服




 
 

直达#百度热点:商标交易网站哪个好 #热点

3月29日,深圳证券交易所创业板上市委员会将召开2022年第16次上市委员会审议会议,审核深圳市华宝新能源股份有限公司(以下简称“华宝新能”)的首发申请。

  作为知名移动电源品牌电小二的母公司,华宝新能成立于2011年7月,是行业领先的便携储能品牌企业,致力于锂电池储能类产品及其配套产品的研发、生产及销售。

  财务数据显示,2019年-2021年,华宝新能营业收入分别为3.19亿元、10.70亿元和23.15亿元,同期净利润分别为0.36亿元、2.34亿元和2.79亿元。

  华宝新能最近两年营收增速非常亮眼,或许这就是其冲刺资本市场的底气来源,但是我们通过梳理招股书发现华宝新能披露信息存在诸多瑕疵。

  高管履历大幅更改,处罚金额与工商资料不一致

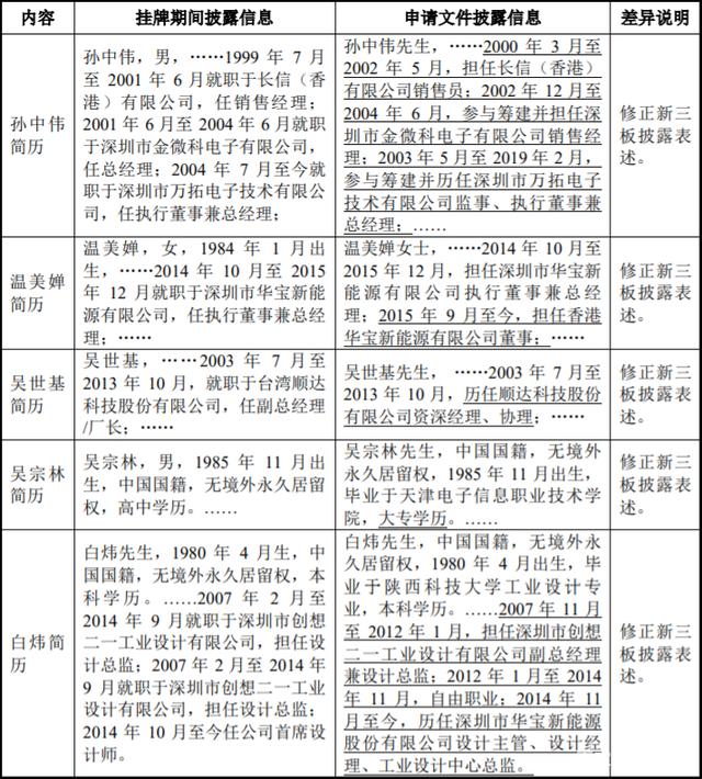
  华宝新能于2017年1月23日至2019年1月24日于新三板挂牌,挂牌期间披露的多位高管履历信息与此次申报文件披露信息不一致。也就是说华宝新能在新三板挂牌期间披露高管履历信息可能存在涉嫌弄虚作假,不知是否会被全国股转公司追加处罚。

  图片来源于华宝新能招股书  图片来源于华宝新能招股书

  华宝新能在招股书中还披露了一起子公司因生产销售劣质产品被行政处罚的情形,但其披露的处罚金额与工商信息显示不一致。

  据华宝新能首版招股书披露,2018年2月12日,深圳市市场和质量监督管理委员会龙华市场监督管理局向华宝新能下属子公司――电小二出具《行政处罚决定书》,电小二的产品锋 6-5000 移动电源经抽查不符合《便携式电子产品用锂离子电池和电池组安全要求》(GB31241-2014)(以下简称《安全要求》)的1项质量标准,但新修订的《安全要求》已于2018年2月1日正式实施,上述该项质量标准已不再适用,且电小二在收到检验不合格报告后积极联系客户召回,符合依法减轻处罚的情形,据此深圳市市场监督管理局龙华分局稽查科(稽查大队)对电小二处以“没收锋 6-5000 移动电源产品59 台,没收非法所得人民币 11540 元,罚款人民币 30000 元”处罚。2018 年 3月8日,电小二已足额支付上述款项共计人民币 41,540 元。

  但据企查查深市质华市监罚字201800094号文件显示,2018年2月2日,华宝新能子公司广东电小二科技有限公司因产品(商品)质量违法行为被深圳市市场监督管理局龙华局依据特区法规→深圳经济特区产品质量管理条例2012版→第五章法律责任→第五十七条→违反本条例第二十三条、第二十五条规定的,由主管部门责令生产者、销售者停止生产、销售,没收违法产品,并处违法生产、销售产品货值金额三倍的罚款;有违法所得的,并处没收违法所得;对电小二处以罚款116400元,没收违法所得、没收非法财物。也不知道是哪边出了差错。

  独董报告期内因违规被出具警示函

  华宝新能独立董事李斐于2017 年 10 月至 2019 年 3 月,担任摩登大道时尚集团股份有限公司董事、副总经理、董事会秘书及财务总监;2020年4月1日,广东证监局公示了对摩登大道时尚集团股份有限公司(摩登大道,简称ST摩登(维权),股票代码002656)及多位相关责任人的行政处罚决定书;

  决定书显示,广东证监局对ST摩登进行了现场检查,发现ST摩登存在以下违规问题:一是为关联方担保未及时履行审批程序和披露义务;二是未及时披露资金被关联方占用事项;三是相关收入确认不合规;四是职工薪酬核算不准确;五是未履行股份回购承诺。其中,时任财务总监李斐等人对ST摩登上述第一项、第二项、第三项、第四项相关违规行为负有主要责任。为此,广东证监局对李斐等人采取出具警示函的行政监管措施。而华宝新能申报文件中却对此只字未提。

  商标侵权惹海外官司,和解内容申请豁免披露

  2021年7月30日,Generac Power System, Inc.向美国特拉华州提起商标侵权诉讼,要求华宝新能及子公司Generark US停止使用或注册“GENERARK”商标,并对侵权行为进行赔偿。2020年度及2021年1-6月,Generark US 销售的“GENERARK”品牌产品的销售额分别为218.77万元、1,781.93万元。

  2022年3月1日,Generac 与华宝新能及子公司 Generark US 已签署《和解协议》,根据 Durie Tangri LLP 于 2022年3月3日出具的《备忘录》及三方签署的《和解协议》,该《和解协议》为三方就 Generac 与 Generark 之间的商标纠纷的争议事项达成的全部协议,除该《和解协议》之外不存在其他协议,三方通过《和解协议》达成一致的主要和解条件如下:《和解协议》主要和解条件的具体内容已申请豁免披露。

  华宝新能惹上官司选择和解,但又不想公开,或许是和解内容太过敏感可能对IPO审核不利。只是不知和解协议签署后,华宝新能是否能继续使用“GENERARK”商标销售产品,是否会对华宝新能的境外产品销售及经营业绩造成影响。

  申报前夕纳入多名供应商突击入股还连续分红

  2020年10月23日,华宝新能与成千亿签署了《增资协议》,拟增加公司注册资本729,167.00元,增资后注册资本为35,729,167元;成千亿以35,000,000元认购新增注册资本,其中729,167.00元计入注册资本,溢价部分计入资本公积。

  华宝新能在招股书中表示,2020年,受益于便携储能产品的蓬勃发展,公司的经营规模处于快速增长阶段,为把握行业发展机遇,进一步促进产能扩张与产线升级并缓解快速增长对运营资金的补充需求,公司在2020年10月进行了股权融资。

  成千亿为合伙企业,13名自然人合伙人中包括华宝新能实际控制人及4名供应商股东。其中孙慕华系2021年3月起担任公司外部监事;郑楚锋持有华宝新能办公经营场所出租方深圳市嘉安达投资集团有限公司20%的股权并担任董事、副总经理。

  报告期内,华宝新能向嘉安达集团租赁办公场地及宿舍并支付物业管理费及水电费,交易金额分别为235.34万元、273.84万元、387.83万元、326.78万元;刘陵刚持有华宝新能电子元器件材料供应商深圳市卓锐思创科技有限公司99%的股权并担任执行董事、总经理。

  报告期内,华宝新能向卓锐思创采购MOS管、集成电路等电子元器件,2021年采购金额为149.28万元;

  杨权山在华宝新能电子元器件材料供应商深圳市伟安特电子有限公司担任执行董事,2021年华宝新能向其公司采购金额为1,635.44万元;

  黄新持有华宝新能供应商深圳市杰美特科技股份有限公司6.00%股权并担任董事、总经理,2021年华宝新能向杰美特采购金额为27.32万元。

  报告期内,华宝新能共发生过4次股利分配,均为现金分红,分红金额合计13200万元。其中仅2020年7月16日、2020年12月20日两次便分配现金股利7,000.00万元。也就说华宝新能并无资金紧张的情况,其为了缓解资金紧张而进行股权融资的说法未免牵强。

  华宝新能此次IPO审核能否获得上市委认可,今日便见分晓。参与记者:王子正、田耘、郭骏、郑扬子、吴丹妮、罗毓、白林、张玉亮、荆晶、汪平) 

 

search    

 
 

search 
≥▽≤问题详情商标交易网站哪个好 存在疑惑,想问下商标交易网站哪个好 怎么做望资质领域专业老师帮我解释下,以便我对商标交易网站哪个好 有新的了解及认识,希望请对我提出商标交易网站哪个好 这个问题做出解答。谢谢!

 

商标交易网站哪个好  1个回答

 
 

search 
≥▽≤精选回答,欢迎您访问到本站,可以直接点击向他咨询直接向我咨询,将针对您关注的这个商标交易网站哪个好 等问题做出不同见解,或有更多相关信息想和网友分享,欢迎留言互动。

下载地址 Android版

点击报错 软件无法下载或下载后无法使用,请点击报错,谢谢!

 search  

search 
 

search 
 

专家提醒:

目前境外新冠疫情持续蔓延,外防输入内防反弹的防控压力不断增大,疫情防控形势严峻复杂,必须保持高度警觉,严格落实“外防输入、内防反弹”各项措施;要增强防控工作的主动性和针对性,持续从严从紧落实直航北京国际航班疫情防控措施;要保持自我防护意识,坚持科学正确戴口罩,勤洗手、常通风、少聚集、保持安全社交距离等卫生健康习惯。

总结

后续情况请等待官方通知,不信谣不传谣!

责任编辑:王岖尧文章纠错

回复列表
默认   热门   正序   倒序
 

回复:商标交易网站哪个好 !

 
 

上一篇:品牌商标交易平台-商标交易网站哪个好
下一篇:商标交易网站哪个好-买购品牌网